Aurora Tutorial: Using a Basic Template to Create a New Schedule
Add Constraints to your schedule
Adding Resource Requirements to Your Schedule
Getting started with Aurora can be a little confusing at first. This tutorial will show you how to use a basic template to create a simple schedule. Once you learn how to create a simple schedule, you will have the basic understanding to create as complicated a schedule as you require.
The basic steps are as follows:
- Download the template
- Copy the sample Activity to create as many Activities as required
- Add constraints to establish the relationships (predecessor and successor) between Activities
- Add Resource Requirements to your Activities
- Schedule your network using Aurora
Let’s get started. Download the Basic Template ( Template.xml) file by right-clicking on the link, selecting “Save Link As…” (Note:if you can not right-click and download directly, you may be able to open and then after opening you may need to find the download option

to download the file to your computer.) Ensure that the extension on this file is “.xml” when saving. Load the file into Aurora (File menu -> Import/Export Import -> from MS Project XML -> Import) with default parameters.
When you import this file, you will notice that there is a new project called “Basic Template” with two Activities under it. After selecting the Basic Template project, your screen should look something like the following.

If nothing appears in the right pane, click on the Flow option in the pane.

The following dialog will appear:

Click on the “All flows” selection, then click OK.
The name of the Activities under “Basic Template” may be confusing. You can change how the names are displayed via the View -> Job Display Basis menu option. (Name options may be different based on Aurora version)

In this tutorial we will be creating new activities and establishing constraints between them to create a simple schedule. We will use the first Activity (labeled T0) and will copy it to create a sample network. We will create all the Activities that we need first (9 total) and then we will build the relationships between them. T0 will be the starting node and T8 will be the ending node. Neither of them will have any time duration, as they are simply the nodes at which the projects begin and end. Only the Activities between them will have time durations.
Click on T0 to highlight it and press the Copy button at the bottom of the left-hand pane.

After you press the Copy button, Aurora will create a new Activity that is identical to the original (except for its constraints).
Delete the “Start” and “End” job tabs by right-clicking on the item and selecting the “Delete Job” option. Then, rename each tab in the properties menu by changing the IP number and name, and press “Enter” after modifying.
The screen should look like this when you click and highlight the new Activity.


You may also see the name “IP Number” instead of “Activity code”. This can be changed via the View menu → Job Display Basis.

You can now change the “name” and “IP Number” (or “ID Number” in some cases) by entering a value in those fields, and which one you would like to be displayed. Go to the View menu, select Job Display Basis and select IP/ID Number.

Now we can start adding durations to our schedule. Go to the “Duration Info” tab, and change the value for Safe Duration and Days Duration to 2880 minutes, and the Aggressive Duration to 1440 minutes.

You may now continue in this manner to create more Activities. If there’s an issue adding more activities, you can duplicate the activities you already have and change their properties later. For this exercise, you will ultimately need a total of 9 Activities with the following names, IP numbers and durations:
|
Activity |
Name |
IP Number |
Safe Duration |
Aggressive Duration |
Active Duration |
|
1 |
1 |
T0 |
0 |
0 |
0 |
|
2 |
2 |
T1 |
1440 |
720 |
1440 |
|
3 |
3 |
T2 |
2880 |
1440 |
2880 |
|
4 |
4 |
T3 |
5760 |
2880 |
5760 |
|
5 |
5 |
T4 |
4320 |
2160 |
4320 |
|
6 |
6 |
T5 |
1440 |
720 |
1440 |
|
7 |
7 |
T6 |
7200 |
3600 |
7200 |
|
8 |
8 |
T7 |
4320 |
2160 |
4320 |
|
9 |
9 |
T8 |
0 |
0 |
0 |
The first two columns (Name and IP Number) will be entered in the “Properties” tab in the middle pane. The durations will be entered in the “Duration Info” tab in the middle pane. Don’t forget to update the properties of T0 and T1.
Once you have created all the Activities, your window should look like this:

Add Constraints to your schedule
The Basic Template we imported already had T1 as a successor of T0, but now we are ready to add some more constraints (predecessors and successors) and make this look more like a schedule than a set of tasks.
Constraints can be added by right clicking on the Activity in the right-hand pane and then clicking on the “Create Constraint Start” option.

Then right click on the Activity you want to set as the successor and select the option “Create Constraint Finish”

The first property in this new display (below the constraint type combo box) allows you to select the temporal constraint type. The default “Normal” selection indicates that this temporal constraint relates the start or end time of the first activity to the start or end time of the second activity. Selecting “Normal” in the temporal constraint type combo box enables the activity relationship property combo box directly below it, by default set to Finish <= Start. This property defines the exact nature of the temporal relationship between the two activities. Finish <= Start translates into the plain English statement “the first activity must finish earlier than or at the same time as the start of the second activity”. Mathematically this can be represented by the equation:
finish(first) <= start(second)

Note that the first activity is the activity you set to edit.
Since we are editing T0 and would like to make T2 the successor, we would like to make this section read as Finish <= Start to indicate that T0 will finish before T2 starts.
For this tutorial, you will want to keep the rest of the options at the default selections and then click Create Constraint. Congratulations, you have added T2 as a successor to T0. When you are done, your PERT display may look a little crowded.

You can rearrange the display by pressing

(auto-arrange) in the bar above the right-hand side panel. You can then press

(auto-fit) to fit the elements to the display size.
Select T0 in the left panel, go to the Constraints tab, and see that it has a new successor of T2.

Now, go back to the left panel, and select T2, and under the Constraints tab you will see that it has a Predecessor of T0.

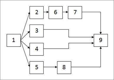
In the Constraints tab, click on the Add button. Select T8 to create a constraint, so it would look like the diagram below:


You will want to continue in this way to create constraints for every activity following the layout of this diagram:

You should get something similar to this view when you are finished:

Adding Resource Requirements to Your Schedule
In the sample schedule that you have created so far, you have created Activities and established the relationships between them. Now, you can go back to the individual Activities and add Resource Requirements.
In the left-hand panel, click on T1. In the middle panel, click on the “Requirements” tab. Once you’re there, click on the “Add” button to open the dialogue box. For this sample schedule, we are going to use Resource “A” for all the Activities that require resources (Activities 2 through 8).

Once you hit OK in this dialogue box, you will have added a resource requirement. You will now see an added line in the Requirements tab that should look similar to below:

Depending on the Activity, you may need to change the quantity required. In this case, however, for T1, we can leave the quantity at “1” and continue. You will need to add resource requirements to T1 through T7 according to the following table:
|
Activity # |
Resource |
Quantity Required |
|
T1 |
A |
1 |
|
T2 |
A |
2 |
|
T3 |
A |
2 |
|
T4 |
A |
2 |
|
T5 |
A |
2 |
|
T6 |
A |
1 |
|
T7 |
A |
2 |
We do not add Required Resources to Activities 1 and 9 because they function as milestone endpoints for our schedule. You will also notice that both Activity 1 and 9 have a duration of 0 minutes. This is also due to the fact that they are milestones and are merely a starting and ending point for the schedule.
Using Aurora to Schedule
Before we schedule the network, we will need to update the settings in Aurora. These settings may need to be changed each session, since they will not be saved into your file.
Open the Schedule settings by going to the file menu: Schedule -> Settings

In the Scheduler Settings dialogue box that appears, you will want to highlight the scheduling parameter: Critical Path Prioritizer and click the up arrow until it has been moved to the top of the list. Then click Ok at the bottom of the dialogue box.


Access the Set Active Duration function by again going to the file menu: Schedule -> Set Active Duration and check “Safe”

Access the Schedule function by again going to the file menu: Schedule -> Schedule and check the box for “Show Summary Report when Scheduled” and hit OK.

Aurora will now schedule.
If there are any errors with the network, then a “Pre-Schedule Analysis Problem Report” window will appear with descriptions of the errors.
Otherwise after the scheduling is complete a “Scheduling Summary Report” window will appear similar to the following:

You can now close the “Scheduling Summary Report” window.
To see the schedule in Gantt Chart form, you can go to the Displays menu and select Displays -> Gantt Chart.


